当前位置:
【吉林辟谣在线】汽车报废更新补贴政策有调整,消费者注意啦!
2025年10月11日 20:39来源:长春市商务局官网
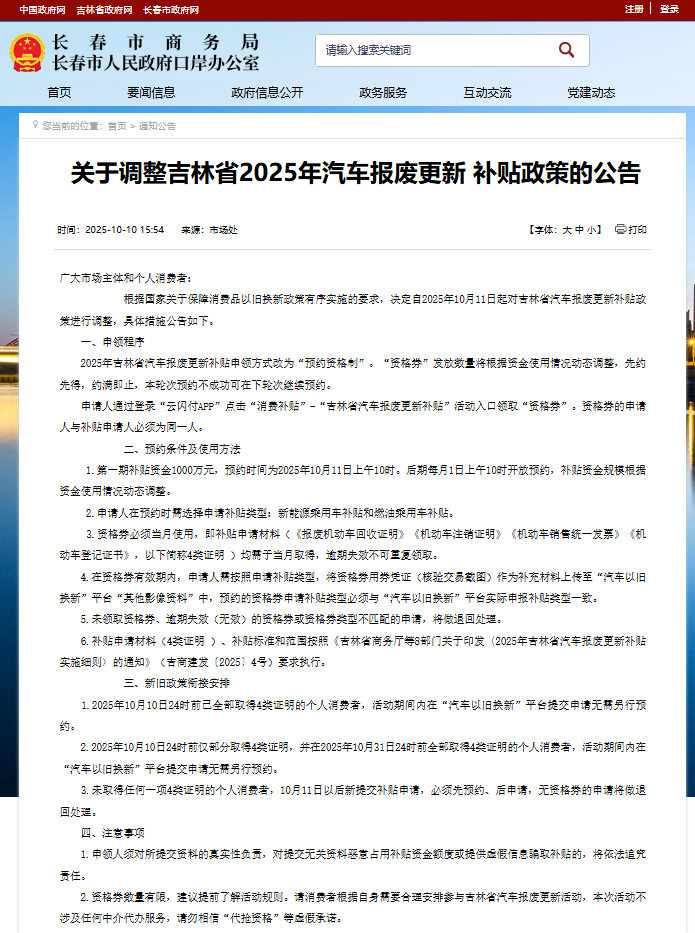
10月10日,长春市商务局网站发布《关于调整吉林省2025年汽车报废更新补贴政策的公告》。公告特别提醒广大消费者,资格券数量有限,建议提前了解活动规则。请消费者根据自身需要合理安排参与吉林省汽车报废更新活动,本次活动不涉及任何中介代办服务,请勿相信“代抢资格”等虚假承诺。详情如下:
来源:长春市商务局官网
2025年10月11日 20:39来源:长春市商务局官网
10月10日,长春市商务局网站发布《关于调整吉林省2025年汽车报废更新补贴政策的公告》。公告特别提醒广大消费者,资格券数量有限,建议提前了解活动规则。请消费者根据自身需要合理安排参与吉林省汽车报废更新活动,本次活动不涉及任何中介代办服务,请勿相信“代抢资格”等虚假承诺。详情如下:
来源:长春市商务局官网